Our Products Come Alive
Our mad scientists (most people think of them as electrical engineers) work together to create products that live and breathe. Well, not literally, but when sophisticated mechanisms combine with motors and control systems, it sure seems like they do. Our designs are further informed by embedded systems development experience and can be tailored to meet both cost, and performance targets. From automated fluid dispensers to self-adjusting fitness equipment, if you want your product to move, we can make it come alive.
Electrical Engineering Design Tasks:
- Electro-mechanism system design
- Control system design and specification for motor, pumps, solenoids, and other actuators
- Solenoid, motor and actuator drive systems
- Rapid prototyping, invention, and proof of concept services
- Dynamic modeling and simulation of multiphysics systems
- Integration of network communications for “Internet of Things” devices
From Proving It Works To Fully Connected
From start to finish, our electrical expertise can take a project from initial concept and specification all the way through production documentation. Electrical engineering design can be done in parallel while housings are cast and other parts are machined. To meet the project goals, our team can execute stand-alone product hardware or develop connected devices with software and digital user interface display.
To begin, our in-house electrical engineers review the specifications and requirements, which allow them to develop a system architecture and identify the core technologies. Once those sub-systems are identified, critical components are typically evaluated individually to reduce risk. Using evaluation circuit boards, we’ll fabricate a big board prototype that combines the subsystems into a preliminary evaluation platform to continue software development.
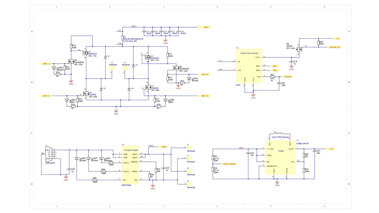
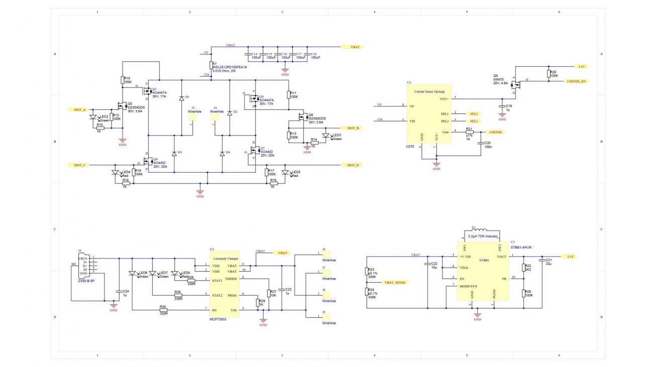
After the prototype functionality of the software has been validated, and the hardware needs are defined, we’ll move into merging the subsystems into a custom prototype printed circuit board (PCB). Using tools like Altium allows us to do circuit design, schematic capture, and component and trace layouts.



